การเดินทางด้วยอากาศยานนับได้ว่ามีความปลอดภัยมากที่สุด จากจำนวนอุบัติเหตุที่เกิดขึ้นในยานพาหนะทั้งหมดที่มนุษย์สร้างขึ้นเพื่อใช้เดินทาง ไม่ว่าจะเป็นรถยนต์ เรือเดินสมุทร รถไฟ การเดินทางด้วยการบินไปกับเครื่องบินโดยสารของสายการบินที่ถูกรับรองความปลอดภัยโดยองค์กรการบินนานาชาติ (N.T.S.B.) และสมาพันธ์การบินสหรัฐฯ (F.A.A) และนับได้ว่ามีความปลอดภัยและเสี่ยงต่อการเกิดอุบัติเหตุน้อยที่สุดแล้ว แต่เมื่อใดที่มันเกิดขึ้น มักจะรุนแรงและเกิดการสูญเสียรวมถึงผลกระทบที่ตามมาอย่างต่อเนื่อง เช่นในกรณี LAUDA AIR เที่ยวบินที่ NG004 ที่จะกล่าวถึงในตอนนี้

...

สายการบิน LAUDA AIR ก่อตั้งขึ้นในปี พ.ศ. 2521 โดย นิกกี้ เลาด้า นักขับรถแข่งแชมป์โลกหลายสมัยชาวออสเตรีย หลังจากลาออกจากการเป็นนักขับของทีมแข่งรถ F1 เนื่องจากอุบัติเหตุไฟไหม้รถแข่ง นิกกี้ เลาด้า เริ่มต้นธุรกิจการบินด้วยการเป็นเจ้าของเที่ยวบินเช่าเหมาลำ โดยซื้อเครื่องแบบ FOKKER F27 และเปิดบริการการบินแบบเช่าเหมาภายในยุโรป หลังจากนั้น นิกกี้ได้รับใบอนุญาตในการประกอบธุรกิจการบินจากกระทรวงการขนส่งของ ออสเตรีย นิกกี้ จึงเปิดเส้นทางการบินแบบเช่าเหมาลำโดยใช้เครื่องบินแบบ BOEING 767 โดยมีต้นทางจากกรุงเวียนนา ไปยังกลุ่มประเทศในสหภาพยุโรป

หลังจากก่อตั้งบริษัทการบินจนได้รับความไว้วางใจจากลูกค้าทั่วไปที่ใช้บริการ LAUDA AIR ก็ได้รับอนุญาตจากกรมการขนส่งของออสเตรีย ให้เพิ่มเที่ยวบินไปยัง นิวซีแลนด์ ออสเตรเลีย เกาหลีใต้ ไต้หวัน ฮ่องกง อเมริกากลาง อเมริกาใต้ และไทย ในเดือนตุลาคม พ.ศ. 2530 LAUDA AIR ใช้เครื่องบินจากบริษัท BOEING แบบ 767-300S โดยเปิดเส้นทางบินระยะไกล และทำการดัดแปลงที่นั่งผู้โดยสารของเครื่อง 767-300S ที่มีจำนวน 290 ที่นั่งให้เหลือ 246 ที่นั่ง ขยายระยะห่างระหว่างเก้าอี้ผู้โดยสารให้มีพื้นที่เพิ่มมากขึ้นเพื่อความสะดวกสบาย ไม่คับแคบจนเกินไปในเส้นทางการบินระยะไกล เครื่อง BOEING 767-300S เป็นเครื่องบินโดยสารระยะทางปานกลาง (บินได้ไกลประมาณ 6,000 กิโลเมตร ด้วยความเร็วเดินทางปกติ) แม้จะมีรูปทรงไม่ใหญ่โตแบบเครื่อง 777 หรือ 747 และไม่เหมาะสมกับการนำมาเป็นเครื่องบินโดยสารระยะทางไกล แต่ก็มีความทันสมัยมากในอุปกรณ์ และระบบเอวิโอนิค รวมถึงระบบนำร่องแบบดิจิทัล มีความปลอดภัยและน่าเชื่อถือมาก เนื่องจากเป็นเครื่องบินใหม่ เพิ่งเข้าประจำการใน LAUDA AIR เป็นครั้งแรกหลังจากออกจากโรงงานประกอบเครื่องบินของ BOEING ในปี พ.ศ. 2532 LAUDA AIR ทำการขยายขอบเขตการบินเพิ่มขึ้นจนครอบคลุมพื้นที่มากกว่า 50 ประเทศทั่วโลก ทำการปรับปรุงมาตรฐานในการให้บริการให้สูงขี้น เอาใจใส่แม้เพียงรายละเอียดเล็กๆ น้อยๆ ของลูกค้าทำให้นิตยสาร TREND ยกตำแหน่งบุคคลแห่งปี ให้กับ นิกกี้ เลาด้า ผู้บริหารและเจ้าของสายการบิน LAUDA AIR ที่ประสบความสำเร็จในธุรกิจการบิน และสร้างชื่อเสียงให้กับออสเตรีย

...

เที่ยวบินมรณะ NG004
วันอาทิตย์ที่ 26 พฤษภาคม พ.ศ. 2534 เวลา 21.05 นาฬิกา ตามเวลาในท่าอากาศยานนานาชาติของฮ่องกง เครื่อง BOEING 767-300S เที่ยวบินที่ NG004 ของสายการบิน LAUDA AIR มีเส้นทางการบินจากฮ่องกงสู่กรุงเทพฯ และมีปลายทางที่เวียนนา ประเทศออสเตรีย ทำการบินขึ้นจากรันเวย์มุ่งหน้าสู่ ท่าอากาศยานนานาชาติดอนเมืองโดยมีระยะทางการบิน 950 ไมล์ทะเล ใช้เวลาในการเดินทางประมาณ 2 ชั่วโมงครึ่ง และร่อนลงที่ดอนเมืองโดยไม่มีสิ่งผิดปกติใดๆ ตลอดเส้นทางการบินจากฮ่องกง มายังกรุงเทพฯ

บริเวณหลุมจอดของเครื่อง BOEING 767-300S เที่ยวบินที่ NG004 หลังจากถ่ายผู้โดยสารลงจากเครื่องแล้ว 767 เที่ยวบินที่ NG004 ได้รับการทำความสะอาดภายในและเติมน้ำมันเชื้อเพลิง รวมถึงตรวจเช็กตามปกติเสร็จเรียบร้อยแล้ว ผู้โดยสารที่รออยู่ในที่พักของผู้โดยสารขาออก เพื่อเดินทางไปยังกรุงเวียนนาจำนวน 213 คน ถูกประกาศเรียกให้ขึ้นเครื่อง นักบินที่หนึ่ง กัปตัน TOM WELSH ชาวอเมริกันผู้มีประสบการณ์และชั่วโมงการบินสูง และนักบินผู้ช่วย JOSEF THURNER ชาวออสเตรียนำเครื่องแท็กซี่ช้าๆ ไปยังรันเวย์ที่หอบังคับการบินกำหนดให้ใช้ ในการบินขึ้น สภาพอากาศในขณะที่จะทำการบินสดใส ทัศนวิสัยการมองเห็น 11 กิโลเมตร มีเมฆเล็กน้อย ความเร็วลม 6 นอต ท้องฟ้ากระจ่างด้วยแสงจันทร์ แต่เส้นทางบินที่จะผ่านพรมแดนไทย-พม่า อาจมีเมฆฝนกลุ่มเล็กๆ ที่ก่อตัวขึ้นในบริเวณนั้น

...

เวลา 23.02 นาฬิกา ตามเวลาในท่าอากาศยานดอนเมือง หอบังคับการบินอนุญาตให้ LAUDA AIR เที่ยวบินที่ NG004 ทำการ TAKE OFF ได้ และแจ้งว่าหลังจากนำเครื่องขึ้นแล้วให้ปรับความถี่ของวิทยุไปที่ 119.1 ซึ่งเป็นวิทยุคลื่นความถี่แบบ VHF ในการควบคุมการจราจรทางอากาศของ BANGKOK DEPARTURES

หลังจากวิ่งขึ้นและทำการไต่ระดับความสูง กัปตัน TOM WELSH นักบินที่หนึ่ง ทำการเลี้ยวเครื่องไปทางขวาเพื่อมุ่งหน้าไปยังทิศตะวันตกเฉียงใต้ 23.10 น. สัญญาณจากเรดาร์ของศูนย์ควบคุมการจราจรทางอากาศกรุงเทพฯ สามารถจับตำแหน่ง ทิศทาง และความสูงของ 767-300S ได้อย่างชัดเจน เจ้าหน้าที่ของศูนย์ควบคุมได้วิทยุแจ้งกับนักบินของ LAUDA AIR ให้ทำการไต่ระดับไปที่เพดานบิน 11,000 ฟุต และเปลี่ยนช่องความถี่วิทยุใหม่ เพื่อเชื่อมต่อกับสถานีเรดาร์ควบคุมการบินบริเวณรอยต่อระหว่างพรมแดน ไทย-พม่า นักบินทำการไต่ระดับไปที่ระยะสูง 5,000 ฟุต แล้วจึงทำการปรับวิทยุไปที่คลื่นความถี่ 128.1 (BANGKOK CONTROL) ตามที่ได้รับแจ้งมาจากทางหอบังคับการบิน หลังจากการติดต่อกันทางวิทยุ เสร็จสิ้นลง กัปตัน TOM WELSH จึงนำเครื่องไต่ขึ้นสู่เพดานบินปกติที่ 31,000 ฟุต ในขณะเดียวกัน นักบินผู้ช่วย JOSEF THURNER ทำการติดต่อทางวิทยุไปยังหน่วยงานภาคพื้นดินของ LAUDA AIR ในกรุงเทพฯ เพื่อแจ้งกำหนดเวลาในการบินและลงจอดที่กรุงเวียนนา ตามเวลาสากลที่ 0308 UTC และนั่นเป็นการติดต่อครั้งสุดท้ายของ LAUDA AIR เที่ยวบิน NG004

...

23.17 นาฬิกา สัญญาณเรดาร์จากเครื่อง BOEING 767-300S ของสายการบิน LAUDA AIR หายไปจากจอมอนิเตอร์ของศูนย์ควบคุมการจราจรทางอากาศ (BANGKOK CONTROL) เจ้าหน้าที่ซึ่งเข้าเวรมองดูอยู่อย่างตกใจรีบรวบรวมสติแล้วจึงวิทยุไปยังหน่วยงานของ BANGKOK DEPARTURES ที่มีทั้งเรดาร์และวิทยุติดต่อให้ทำการเรียกหาเครื่อง 767 ของ LAUDA AIR รวมถึงส่งวิทยุติดต่อไปยังเครื่องบินที่บินอยู่ในพิกัดใกล้เคียงกับเครื่อง BOEING 767 ให้ช่วยกันวิทยุติดต่อ หรือพยายามมองหาเครื่องบินที่หายไป แต่ก็ไม่มีเสียงตอบกลับจากเครื่อง BOEING 767 แต่อย่างใด

สถานการณ์ ของ LAUDA AIR เที่ยวบินที่ NG004 กลับยิ่งเลวร้ายลงไปอีกเมื่อศูนย์ค้นหาและช่วยชีวิตของกรมการขนส่งทางอากาศ ได้รับรายงานทางวิทยุสื่อสารจากเจ้าหน้าที่ตำรวจว่า มีชาวบ้านที่อาศัยอยู่ในบริเวณอำเภอด่านช้าง จังหวัดสุพรรณบุรี สังเกตเห็นเครื่องบินขนาดใหญ่ระเบิดกลางอากาศ ชิ้นส่วนของเครื่องบินแตกกระจายแล้วร่วงหล่นเป็นลูกไฟขนาดใหญ่ลงสู่พื้นดิน บริเวณป่าทึบของเขตอุทยานแห่งชาติเขาพุเตย ที่มีพื้นที่ในบริเวณนั้นเป็นป่ารกทึบ สลับกับหุบเขาสูงและหน้าผาหินปูนโดยชาวบ้านที่เห็นเหตุการณ์เล่าว่าลูกไฟขนาดใหญ่หลายดวงที่เกิดจากเครื่องบินระเบิดหล่นลงมากระจัดกระจายกินพื้นที่เป็นบริเวณกว้าง

อุทยานแห่งชาติเขาพุเตยอยู่ห่างจากกรุงเทพมหานครไปทางทิศตะวันตกเฉียงเหนือประมาณ 200 กิโลเมตร ลักษณะภูมิประเทศเป็นป่ารกทึบและหุบเขาสูงยากแก่การเข้าถึง เจ้าหน้าที่นิรภัยการบินรีบตรวจสอบสภาพอากาศในช่วงเวลาที่เครื่องบิน LAUDA AIR ประสบอุบัติเหตุด้วยเรดาร์ตรวจอากาศเพื่อค้นหาสิ่งผิดปกติใดๆ ที่จะเป็นสาเหตุให้เครื่อง BOEING 767 เกิดปัญหาในการบินได้ เช่น พายุฝนฟ้าคะนองที่มีกระแสลมพัดอย่างรุนแรง หรือกระแสการไหลของอากาศในที่สูงที่อาจก่อให้เกิดปัญหาในการไต่ระดับของเครื่อง 767 แต่ก็ไม่พบกับสิ่งผิดปกติใดๆ ที่จะเป็นสาเหตุให้เครื่อง BOEING 767 เกิดปัญหาในการบินแต่อย่างใดทั้งสิ้น

การเข้าถึงพื้นที่ในบริเวณจุดเกิดเหตุของเจ้าหน้าที่กู้ภัยและนิรภัยทางการบิน เพื่อค้นหาผู้รอดชีวิตและตรวจสอบเศษซากของเครื่อง LAUDA AIR เป็นไปด้วยความยากลำบาก เนื่องจากเขาพุเตยมีสภาพเป็นป่ารกทึบที่อยู่ห่างจาก หมู่บ้านพุเตย อำเภอด่านช้าง จังหวัดสุพรรณบุรี ถึง 5 กิโลเมตร เมื่อเจ้าหน้าที่ไปถึงบริเวณทางขึ้นเขาพุเตยก็พบกับชิ้นส่วนแรกของเครื่อง BOEING 767 คือแพนหางระดับด้านขวา และยังพบกลุ่มควันไฟที่เกิดจากการลุกไหม้ของตัวเครื่องกระจายไปทั่วบริเวณภูเขา รวมถึงชิ้นส่วนศพของผู้โดยสารเป็นจำนวนมากเกลื่อนไปทั่ว และปะปนไปกับเศษซากของเครื่องบิน เนื่องจากเป็นพื้นที่ป่ารกและสูงชัน ทีมค้นหาและกู้ภัยต้องพบกับสภาพอากาศที่แปรปรวนในบริเวณนั้น เช่น แสงแดดที่รุนแรง และฝนที่ตกหนักเป็นอุปสรรคต่อการทำงานมาก

เมื่อสายการบิน LAUDA AIR ได้รับทราบข่าวการตกของเครื่อง BOEING 767 เที่ยวบิน NG004 จึงส่งตัวแทนของบริษัทกับทีมวิศวกรการบินที่จะมาร่วมวิเคราะห์สาเหตุการตก รวมถึงเจ้าหน้าที่จากกรมการขนส่งออสเตรีย และเจ้าหน้าที่จากองค์กรการบินนานาชาติ (N.T.S.B.) สมาพันธ์การบินสหรัฐฯ (F.A.A.) ต่างก็ทยอยเดินทางเข้าสู่พื้นที่ในอำเภอด่านช้างทันที ส่วนหน่วยกู้ภัยของมูลนิธิต่างๆ ที่ไปถึงที่เกิดเหตุเพื่อค้นหาผู้รอดชีวิต กลับต้องผิดหวังเนื่องจากไม่พบผู้โดยสารบนเครื่องแม้แต่เพียงคนเดียวที่อาจรอดชีวิต แต่กลับพบกับศพของผู้เคราะห์ร้าย กระจัดกระจายเกลื่อนไปทั่วทั้งบริเวณหุบเขาพุเตย หลังจากทำการลำเลียงศพทั้งหมดออกจากที่เกิดเหตุแล้ว ก็มีเหตุการณ์ที่น่าเศร้าสลดยิ่งขึ้นไปอีก คือสามารถทำการพิสูจน์ทราบศพของผู้โดยสารได้เพียงแค่ 72 ศพจากจำนวนทั้งหมด 223 คน (ผู้โดยสาร 213 คน นักบิน 2 คน ลูกเรือ (พนักงานต้อนรับ) 8 คน

เจ้าหน้าที่นิรภัยการบินหลายหน่วยงานที่เข้าไปตรวจสอบพบชิ้นส่วนหลายชิ้นของ BOEING 767 มีร่องรอยการถูกไฟไหม้และจากการวิเคาระห์ก็พบว่า รอยไหม้เกิดขึ้นบนอากาศก่อนที่เครื่องจะตกลงสู่พื้นดิน แสดงให้เห็นว่าเกิดจากการฉีกขาดของปีกที่มีน้ำมันบรรจุอยู่แล้วสาดกระจายมาโดนเครื่องยนต์ที่กำลังทำงาน จึงเกิดการลุกไหม้อย่างรุนแรง ประจักษ์พยานสำคัญคือชาวบ้านในหมู่บ้านพุเตยให้การว่า พวกเขาเห็นเครื่องบินระเบิดหรือไม่อย่างน้อยก็เกิดไฟไหม้กลางอากาศก่อนจะตกสู่พื้น

ประตูห้องโดยสารด้านซ้าย ในตำแหน่งของประตูกลางลำตัวเครื่อง เต็มไปด้วยเขม่าไฟ ถูกพบบริเวณพื้นที่ที่ไม่มีไฟไหม้ แต่ตัวกรอบประตูไม่ได้ถูกไฟและเขม่าคลอก วินิจฉัยได้ว่าประตูนี้ได้รับความร้อนอย่างมากบนอากาศ จากการลุกไหม้ของเครื่องบินจนหดตัวพอสรุปได้ว่า เกิดไฟไหม้เครื่องบินบนอากาศจริง แต่ลุกลามไปไม่ถึงปลายปีกทั้ง 2 ข้างและพื้นผิวด้านขวาของลำตัวบางช่วง อย่างไรก็ตามร่องรอยหลักฐานอันจะนำไปวิเคราะห์ลักษณะการเกิดไฟ, สาเหตุที่เกิดไฟ, และวิถีการเคลื่อนที่ของเครื่องบินก่อนกระแทกพื้น ถูกกลบลบเลือนด้วยการเกิดไฟไหม้ซากชิ้นส่วนหลายชิ้นหลังการตกกระแทกพื้นแล้ว จากข้อมูลพิกัดน้ำหนักและข้อมูลรวมถึงประวัติการเข้ารับการซ่อมบำรุงของ เครื่อง BOEING 767-300S LAUDA AIR ทำให้ทราบว่าน้ำหนักบรรทุกอยู่ในเกณฑ์มาตรฐาน และตำแหน่งของจุดศูนย์กลางในการถ่วง (ค่า C.G.) ก็เป็นไปตามกำหนด ไม่มีรายงานความผิดปกติทางด้านโครงสร้างของเครื่องบิน หรือตัวเครื่องยนต์ที่จะนำไปสู่อุบัติเหตุได้เลย เนื่องจากมันมีอายุการใช้งานเพียงสองปีเศษ เมื่อตรวจสอบเครื่องยนต์ พบหลักฐานบางอย่างบ่งบอกว่า ส่วนของฝาครอบเครื่องยนต์ (Engine Cowl) ได้รับภารกรรมมากกว่าที่ควรจะเป็น เครื่องยนต์ที่ติดตั้งกับ BOEING 767-300S นี้ เป็นเครื่องยนต์ Pratt & Whitney รุ่น PW4000 ได้รับการออกแบบให้ฝาครอบเครื่องยนต์สามารถรับภารกรรมทางอากาศพลศาสตร์ได้สูงสุด โดยเฉพาะในช่วงที่เครื่องบินวิ่งขึ้น (ใช้กำลังสูงสุด) มีความเสียหายที่ Fan Rubstrips (ยางรอบช่องทางอากาศเข้า) ของเครื่องยนต์ทั้ง 2 แสดงว่ามีแรงกระทำที่ผิดปกติ หรือเกิดจากท่าทางบินที่ผิดปกติ โดยมีรอยสึกเกิดขึ้น จากการวิเคราะห์ลักษณะและความสึกกร่อนของร่องรอยชิ้นส่วนชี้ให้เห็นว่า

1. แรงที่กระทำต่อฝาครอบเครื่องยนต์มีมากกว่าแรงกระทำขณะเครื่องบินวิ่งขึ้น

2. แรงที่กระทำเป็นแรงที่มีทิศทางจากบนลงล่าง และจุดศูนย์กลางของการสึกเลื่อนไปทิศทางตามเข็มนาฬิกา คาดว่าเกิดจากเครื่องบินปักหัวลง พร้อมกับมีการเอียงและส่ายอย่างผิดปกติ ได้มีการพิจารณาเรื่องนี้ และพบว่าเป็นไปได้ยากมาก เนื่องจากขณะนั้นเครื่องบินกำลังไต่ด้วยรอบของเครื่องยนต์ที่สูงมาก ถ้านักบินจะกาง Thrust Reverser โดยตั้งใจหรือไม่ก็ตาม นักบินจะต้องผ่อนคันเร่งลงมาที่รอบเบาสุด (Idle) จึงจะสามารถยกคันบังคับ Thrust Reverser (ที่อยู่กับคันเร่งได้) ได้ นอกจากนั้นระบบ Air-Ground ยังป้องกันความดันไฮดรอลิกไปทำให้ Thrust Reverser กาง ซึ่งจากการตรวจสอบการทำงานของระบบนี้กับเครื่องบินอื่นพบว่า สามารถทำงานได้ตามที่ได้ออกแบบไว้ ระบบไฟฟ้าที่ขัดข้อง อาจเป็นผลให้ Thrust Reverser กางออกเองได้

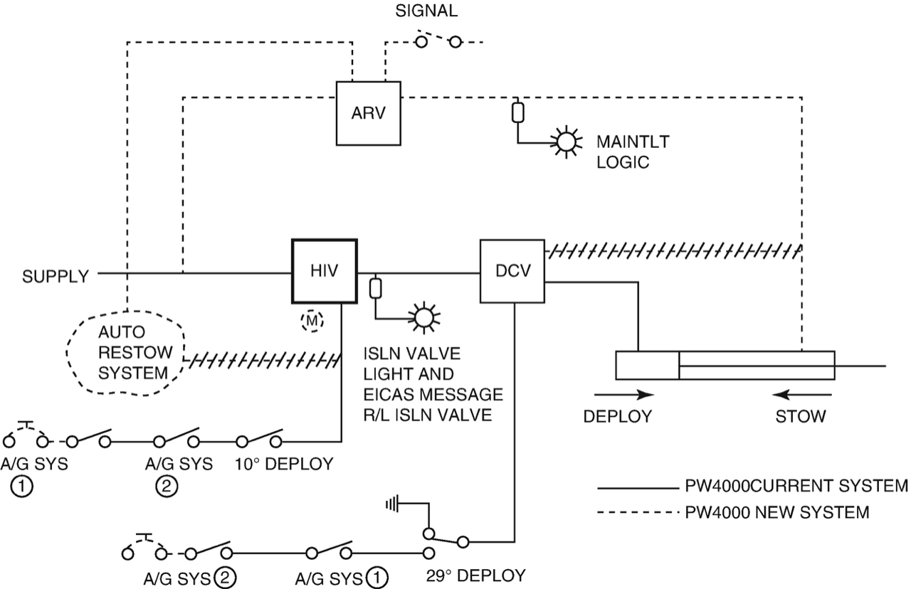
ประมาณ 9 เดือนหลังจากเกิดอุบัติเหตุ มีผู้เก็บชิ้นส่วนสำคัญได้ นั่นคือ วาล์วควบคุมทิศทางการไหลของไฮดรอลิกในระบบ Thrust Reverser หรือ Directional Control Valve (DCV) ของเครื่องยนต์ซ้าย ซึ่งยังอยู่ในสภาพค่อนข้างสมบูรณ์ และได้นำมามอบให้ กรมการขนส่งทางอากาศ ชิ้นส่วนนี้ถูกส่งต่อไปยังบริษัท BOEING เพื่อทำการวิเคราะห์ร่วมกับเจ้าหน้าที่จาก NTSB และ FAA ทันที และจากการทดสอบรวมถึงวิเคราะห์การทำงานระบบ Thrust Reverser ของ BOEING 767 โดยละเอียด พบว่าหากเกิดไฟฟ้าลัดวงจรในระบบ สามารถทำให้ Thrust Reverser กางออกเองได้ ซึ่งการที่ Thrust Reverser จะกางออกได้นั้น วาล์วอำนวยการไฮดรอลิก (Hydraulic Isolation Valve/HIV) จะต้องเปิดออกเสียก่อน เพื่อให้ไฮดรอลิกเข้าไปสู่ระบบ และ HIV จะเปิดได้ด้วยระบบ Air/Ground Electrical Sensing System หรือ Auto-Restow Circuit เท่านั้น วงจรเก็บ Thrust Reverser โดยอัตโนมัติ (Auto-Restow Circuit) นี้ จะทำหน้าที่เก็บ Thrust Reverser ในกรณีมีสัญญาณเตือนว่า Thrust Reverser Cowl ได้เคลื่อนที่ออกมาไม่ตรงกับตำแหน่งที่นักบินบังคับ โดยจะจ่ายกระแสไฟฟ้าเพื่อเปิด HIV ไม่ว่าเครื่องบินจะอยู่ในอากาศหรือบนพื้นก็ตาม แต่ถ้าเกิดการลัดวงจรในขดลวด Solenoid ของ DCV อาจทำให้ Thrust Reverser Cowl เคลื่อนที่เพื่อกาง Thrust Reverser ได้ แม้ว่าจะมีการติดตั้งตัวตัดวงจร (Circuit Breaker) เพื่อป้องกันการลัดวงจรและจำกัดกระแสไฟฟ้าในจุดดังกล่าว แต่จากการทดสอบพบว่า แรงดันไฟฟ้าเพียง 8.2 VDC ก็สามารถกระตุ้นให้ขดลวด Solenoid ของ DCV ทำงาน โดยมีความเป็นไปได้ 1:599 (มีโอกาสเกิด 1 ครั้ง จากการทดสอบ 599 ครั้ง)

ในกรณีร้ายแรงที่สุด เมื่อเกิดการลัดวงจรภายในกลุ่มสายไฟของ Thrust Reverser จะเกิดแรงดันไฟฟ้า 22.6VDC ไหลเข้าไปในขดลวด Solenoid เป็นเวลา 1 วินาที แต่การทดสอบยังบอกไม่ได้ว่า Thrust Reverser จะเกิดการสนองตอบรุนแรงอย่างไร จากแรงดันไฟฟ้าจำนวนนี้ และ Auto-Restow Circuit จะบังคับให้เก็บ Thrust Reverser เข้าที่ได้หรือไม่ ถ้า Circuit Breaker ได้ตัดวงจรไฟฟ้าไปแล้วหลังจากที่เกิดการลัดวงจร การแตกกระจัดกระจายของซากเครื่องบิน ทำให้ยากที่จะตรวจหาความบกพร่องของระบบไฟฟ้า จึงพิสูจน์ไม่ได้ว่า Thrust Reverser กางออก จะมีสาเหตุจากสายไฟหรือระบบไฟฟ้าขัดข้องหรือไม่ บริษัท BOEING ได้ทำการทดสอบระบบไฮดรอลิกของ BOEING 767 ในสภาพ HIV เปิด พบว่า ถ้ามีความสกปรกที่ DCV Solenoid Valve จะมีผลทำให้ความดันไฮดรอลิกเพิ่มขึ้นที่ด้านกางออกของวาล์ว และทำให้ Thrust Reverser กางออกโดยนักบินไม่ได้บังคับ ในทันทีที่พบข้อมูลนี้ บริษัท BOEING ได้แจ้งให้ FAA ทราบเพื่อทำการปรับปรุงแก้ไขอย่างเร่งด่วนต่อไป

เครื่องบันทึกเสียงในห้องนักบิน (Cockpit Voice Recorder/CVR) และเครื่องบันทึกข้อมูลการบิน (Digital Flight Data Recorder/ DFDR) ตกอยู่บริเวณซากเครื่องบิน และได้ถูกส่งไปถอดข้อมูลที่สำนักงาน NTSB ในสหรัฐฯ แต่ปรากฏว่า แถบบันทึกข้อมูลการบินถูกความร้อนเผาเสียหายจนไม่สามารถถอดข้อมูลได้ สำหรับเครื่องบันทึกเสียงในห้องนักบินได้รับความเสียหายไม่มาก ยังพอจะถอดข้อมูลได้

และต่อไปนี้คือข้อความสุดท้ายก่อนที่ระบบการบันทึกเสียงจะหยุดทำงานลง


23:07:48 : กัปตันพูดกับนักบินผู้ช่วยเมื่อเห็นข้อความแจ้งเตือนปรากฏบนจอ EICAS (Electronic Indication and Cockpit Alerting System...จอประมวลผลการบินและแจ้งเตือนสภาพเครื่องบิน) “That keeps that’s come on [again]!!!” (ข้อความเตือนได้ปรากฏขึ้นอีกครั้ง)

23:08:52 : นักบินผู้ช่วย “So we past transition altitude – 1013” (เขาแจ้งกัปตันว่า ขณะนี้เครื่องบินได้ผ่านระยะสูงที่จะเปลี่ยนค่าความกดอากาศให้เป็นมาตรฐาน (1013 มิลลิบาร์) แล้ว)

23:08:54 : กัปตัน “OK”

23:10:21 : กัปตัน “What’s it say in there about that? Just ah…” (คาดว่านักบินผู้ช่วยกำลังเปิดคู่มือฉุกเฉินที่เรียกว่า Boeing 767 Quick Reference Handbook อยู่ประมาณ 1 นาทีเศษ จึงถามว่าได้ความอะไรหรือไม่)

23:10:27 : นักบินผู้ช่วยอ่านข้อความในคู่มือด้วยเสียงดัง “Additional system failures may cause in-flight deployment – expect normal reverse operation after landing” (ระบบนี้อาจจะทำงานผิดพลาดโดยจะทำงานในอากาศ – หวังว่าปกติจะทำการ Reverse หลังจากลงสนามบินแล้ว)

23:10:35 : กัปตัน “OK – just….ah let’s see….” (กัปตันเอาคู่มือจากนักบินผู้ช่วยไปเปิดดูเอง)

23:11:00 : กัปตัน “OK” (ส่งคู่มือคืนกลับไป)

23:11:43 : นักบินผู้ช่วย (ยังกังวลกับข้อความที่ขึ้นบนจอ EICAS) “Shall I ask the ground staff?” (เขาถามกัปตันว่าเขาควรจะติดต่อสอบถามหน่วยภาคพื้นดินไหม)

23:11:46 : กัปตัน “What’s that?” (ถามอะไรหรือ?)

23:11:47 : นักบินผู้ช่วย “Shall I ask the technical men?” (ผมจะถามเจ้าหน้าที่เทคนิคช่างดีไหม)

23:11:50 : กัปตัน (ด้วยความไม่แน่ใจ) “Ah... you can tell’em about it… it’s just… Ah no… it’s probably… ah water or moisture or something. Because it’s just on… it’s coming on and off.” (เขาคาดเดาว่าบางทีอาจจะมีน้ำหรืออะไรสักอย่างเข้าไปกวนระบบ เพราะข้อความที่ปรากฏบน EICAS มันติดๆ ดับๆ) กรณีไฟเตือน Reverse Isolation Valves ที่ติดขึ้นบนแผงหน้าปัด หรือข้อความ L หรือ R REV ISLN VAL ปรากฏขึ้นบนจอ EICAS ที่นักบินทั้งคู่หารือกัน ปกติไฟเตือนฯ จะเตือนขณะบินก็ได้ ถ้าตัว Sensor จับสัญญาณการไหลของน้ำมันไฮดรอลิกด้านหลังของวาล์ว HIV ได้ ซึ่งในคู่มือไม่ได้ระบุว่าต้องแก้ไขอย่างไรบ้าง แค่บอกว่าเป็นไปได้ที่ Thrust Reverser อาจจะกางออกเองขณะบิน โดยไม่ได้ให้คำแนะนำว่าจะต้องทำอย่างไรต่อไป)

23:12:04 : กัปตัน “But… you know it’s a … it’s doesn’t really… it’s just an advisory thing…” (แต่คุณก็รู้ว่ามันไม่จริง มันเป็นเพียงแค่คำแนะนำเท่านั้น)

23:12:19 : กัปตัน (ซึ่งในใจยังกังวลเกี่ยวกับข้อความที่บน EICAS) “Could be some moisture in there or something.” (น่าจะมีความชื้นหรืออะไรบางอย่างน่ะ)

23:12:27 : นักบินผู้ช่วย “think you need a little bit of rudder trim to left, eh?” (เขาแนะนำกัปตันจำเป็นต้องปรับพื้นบังคับช่วยของหางเสือเลี้ยวไปทางซ้ายไปเล็กน้อย)

23:12:30 : กัปตัน “What’s that?” (อะไรหรือ?)

23:12:32 : นักบินผู้ช่วย “You need a little bit of rudder trim to the left.”

23:12:34 : กัปตัน “OK”
อาจเป็นไปได้ว่า เครื่องบินมีอาการเซไปทางขวาเล็กน้อย ซึ่งอาจต้องปรับพื้นบังคับช่วยหางเสือเลี้ยงไปทางซ้ายเล็กน้อย เป็นเรื่องปกติของการบิน และอาจไม่เกี่ยวข้องกับเหตุการณ์ Thrust Reverser กางในอากาศ

23:13:14 : นักบินผู้ช่วยบวกเลขเป็นภาษาเยอรมันเสียงดังอย่างไม่มีความหมายเป็นเวลา 3 นาที 19 วินาที

23:17:01 : นักบินผู้ช่วย “Ah… Reverser’s deployed!” (นักบินผู้ช่วยพูดในทันที)

23:17:02 : เสียงโครงสร้างเครื่องบินสั่นสะเทือนอย่างรุนแรง

23:17:04 : เสียงโลหะฉีกขาด

23:17:05 : กัปตันส่งเสียงสบถ

23:17:06 : เสียงโลหะฉีกขาด

23:17:08 : เสียงสัญญาณแจ้งเตือนอันตราย 4 โทนเสียง

23:17:11 : เสียงไซเรนอันตรายดัง 1 วินาทีแล้วหยุด

23:17:16 : เสียงไซเรนอันตรายดังอีกครั้ง และดังไปจนสิ้นสุดเทป

23:17:17 : กัปตัน “Here – wait a minute!” (พูดน้ำเสียงท้อแท้สิ้นหวัง ท่ามกลางเสียงโลหะฉีกขาดดังต่อเนื่อง)

23:17:19 : เสียงโลหะฉีกขาด 2 โทนเสียง

23:17:22 : กัปตันสบถ

23:17:23 : เสียงลมรุนแรง และดังเพิ่มขึ้นเรื่อยๆ

23:17:25 : เสียงเทปสั่นระรัว ไม่สามารถได้ใจความ

23:17:27 : กัปตันส่งเสียงที่ไม่เข้าใจความหมาย

23:17:28 : เสียงดังหลายเสียงเกิดขึ้นจนสิ้นสุดเทป

23:17:30 : สิ้นสุดเทป


สาเหตุที่เป็นไปได้ในการเกิดอุบัติเหตุของ BOEING 767-300S LAUDA AIR เที่ยวบินที่ NG004

คณะกรรมการสอบสวนกรณีอันเกี่ยวกับอุบัติเหตุของอากาศยานในราชอาณาจักรไทยได้ลงความเห็นว่า สาเหตุคาดว่าเกิดจาก Thrust Reverser ของเครื่องยนต์ซ้ายได้กางออกในอากาศ โดยนักบินไม่ได้บังคับให้กาง เป็นผลให้เครื่องสูญเสียแรงการบังคับ ซึ่งไม่สามารถพิสูจน์ได้แน่ชัดถึงสาเหตุ ที่ทำให้ Thrust Reverser กางออกเองได้ การเปลี่ยนแปลงการออกแบบระบบ Thrust Reverser หลังจากเกิดอุบัติเหตุ NTBS ได้ออกข้อเสนอแนะเร่งด่วนหลังเกิดอุบัติเหตุ 1 เดือนเศษให้บริษัทผู้ผลิตที่เกี่ยวข้อง มีการแก้ไขปรับปรุงระบบ Thrust Reverser ใหม่ และ FAA ได้มีหนังสือชี้แจ้งเมื่อ 11 กันยายน 1991 (4 เดือนหลังเกิดอุบัติเหตุ) ว่าได้ตั้งคณะเฉพาะกิจอันประกอบด้วยเจ้าหน้าที่ ภาครัฐและภาคอุตสาหกรรมการบิน เพื่อพิจารณาทบทวนปรัชญาในการออกแบบอากาศยานและการออกใบอนุญาตสมควรเดินอากาศสำหรับเครื่องบินโดยสารที่ใช้ระบบ Thrust Reverser ใหม่ทั้งหมดโดยกำหนดให้กางออกได้เมื่อเครื่องบินอยู่บนพื้นทางวิ่งเท่านั้น และให้มีการออกแบบที่มีความปลอดภัยและสามารถป้องกันการกางออกเองในอากาศได้ด้วย

จากนั้นการทดสอบและประเมินผลทางวิศวกรรม อากาศยานใหม่ได้เริ่มขึ้น สำหรับเครื่องบิน BOEING 767 ที่ใช้เครื่องยนต์ Pratt & Whitney PW4000 ได้ปรับปรุงระบบ Thrust Reverser ใหม่ทั้งหมด โดยแก้ไขการขัดข้องหลายจุดที่มีโอกาสจะส่งผลให้เกิด Thrust Reverser กางออกเองได้ในอากาศ และผ่านการรับรองจาก FAA แล้วเสร็จทั้งหมดในเดือนกุมภาพันธ์ 1998 นอกจากนั้น FAA ยังได้ทบทวนมาตรฐานในการออกแบบเครื่องบันทึกข้อมูลทางการบิน (DFDR) ใหม่ให้สามารถทนความร้อนสูงได้นาน เพื่อเก็บรักษาข้อมูลการบินไม่ให้ถูกทำลาย อันเป็นประโยชน์ต่อการสอบสวนหาสาเหตุของอากาศยานอุบัติเหตุต่อไป

เครื่องบินโดยสารที่มนุษย์สร้างขึ้นเพื่อความสะดวกสบายในการเดินทาง การทำงานร่วมกันของมนุษย์และจักรกลอากาศยาน บางครั้งก็อาจเกิดความผิดพลาดจนไม่สามารถควบคุมได้ แต่ความผิดพลาดที่เกิดขึ้น ก็นำมาซึ่งการปรับปรุงแก้ไขเพื่อไม่ให้เกิดขึ้นอีก โดยมีนักบิน วิศวกรการบิน รวมถึงผู้โดยสารที่จากไป ซึ่งเป็นผู้เสียสละอย่างใหญ่หลวงเพื่อสร้างความปลอดภัยสูงสุดในการเดินทาง ตามความฝันของมนุษย์ ที่จะติดปีกและโบยบินขึ้นไปบนท้องฟ้าสีคราม ขอไว้อาลัยให้กับ 223 ชีวิตบนเครื่อง LAUDA AIR BOEING 767-300S เที่ยวบินที่ NG004.



อ้างอิงจาก
- กองนิรภัยการบิน กรมจเรทหารอากาศ กองทัพอากาศ (SAFETY INFORMATION)
- AIRCRAFT ACCIDENT INVESTIGATION COMMITTEE
- MNISTRY OF TRANSPORT AND COMMUNICATIONS, THAILAND

อาคม รวมสุวรรณ
E-Mail chang.arcom@thairath.co.th
Facebook https://www.facebook.com/chang.arcom
https://www.facebook.com/ARCOM-CHANG-Thairath-Online-525369247505358/